行业动态

行业动态、技术资源、时事资讯、评估报告

帮助您深入了解实践、洞见、和本质。

MTSC 2019 第五届中国移动互联网测试大会 (6/28 - 6/29)
来源:testerhome社区 | 作者:marketing | 发布时间: 2019-05-14 | 2252 次浏览 | 🔊 点击朗读正文 ❚❚ | 分享到:
导读: 中国移动测试大会已经成功举办了4届,我们期待第五届大会的成功举行,博网亦将一如既往地支持这个大会,共同见证软件测试在中国的发展和影响力,为共同提升中国企业产品研发能力和质量管理而努力!



汇集 BAT、TMD 互联网大厂最热门测试技术和最佳质量管理实践,MTSC2019 六大测试专题 40+ Topic 重磅揭晓!TesterHome 社区粉丝享专属福利,领取方式见文末!

MTSC2019 大会简介

中国移动互联网测试开发大会 Mobile Testing Summit China(简称 MTSC)是由国内最大的移动测试技术社区 TesterHome 发起的软件测试行业技术会议,大会以“软件质量保障体系和测试研发技术交流”为主要目的。MTSC 大会于 2015 年举办第一届至今,已成功举办了四届,共有 1000+ 家企业,10000+ 测试工程师、测试经理、CTO 参会,受到了全行业的广泛关注,是中国互联网质量保证行业的顶级会议。

MTSC2019 第五届中国移动互联网测试开发大会由 TesterHome 与腾讯课堂联合举办,将于 2019 年 6 月 28-29 日在北京国际会议中心召开,50+ 来自 Google、BAT、TMD 等一线互联网企业的测试大咖分享精彩议题,涵盖移动自动化测试、服务端测试、质量保障 QA、高新测试技术(AI+、大数据测试、IOT 测试),游戏测试,工程效率提升等专题。

MTSC2019 精彩议题重磅更新

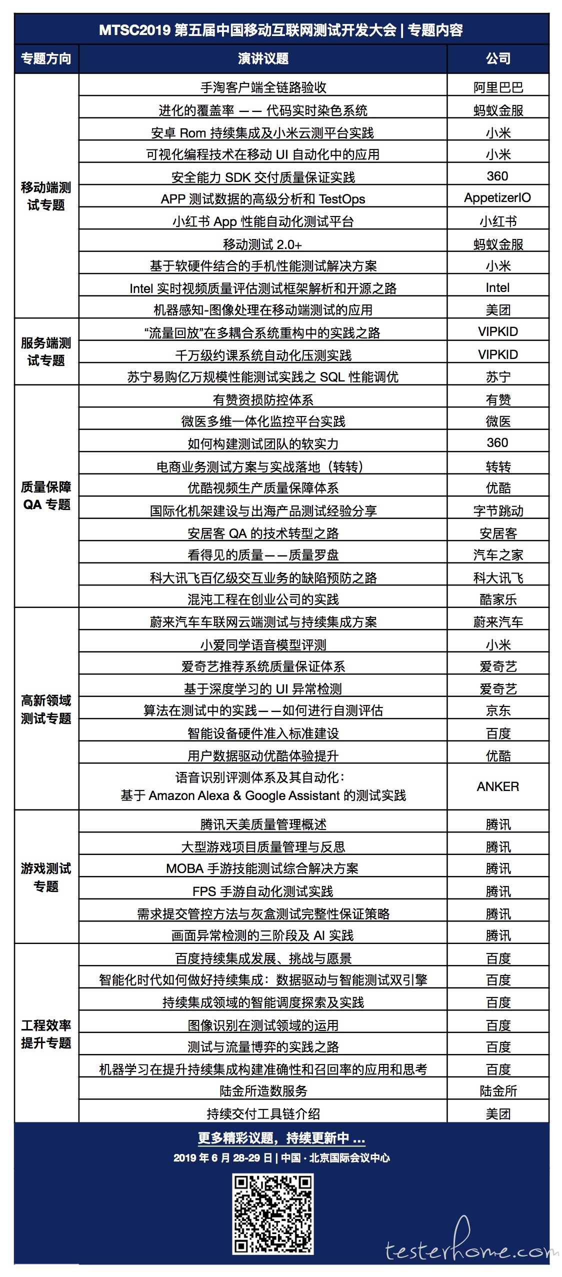
目前已经有 40+ 来自腾讯、百度、阿里巴巴、美团、有赞、京东、蚂蚁金服、小米、360、Intel 、苏宁易购、爱奇艺、小红书、安居客、微医、优酷、蔚来汽车、陆金所、AppetizerIO、VIPKID、转转、汽车之家、科大讯飞、酷家乐、ANKER 等互联网一线公司重磅议题确定,具体信息见下图。


更多重磅议题(包括来自硅谷的)持续更新中,敬请关注!

扫描上图二维码,直达报名地址!

报名须知

适宜听众

  • 测试工程师、测试开发工程师、研发工程师
  • DevOps、TestOps、企业效能研发人员
  • 测试经理、研发经理、测试总监、研发总监
  • 测试架构师、质量管理人员、CTO